Cursos Presenciais

Fontes Chaveadas – Teoria à prática com análise de defeitos
Fontes Chaveadas – Teoria à prática com análise de defeitos

As fontes chaveadas (em inglês, Switched-Mode Power Supply – SMPS) são hoje comumente utilizadas pelos mais diversos equipamentos eletrônicos. São elas que alimentam as várias tensões necessárias para o funcionamento dos circuitos eletrônicos.
São responsáveis por converter e regular a tensão elétrica, são dispositivos eletrônicos que oferecem maior eficiência e desempenho que as tradicionais fontes lineares e estão presentes em diversas aplicações.
Segundo o ChatGPT, hoje em dia, mais de 90% dos equipamentos eletrônicos utilizam fontes chaveadas.
Segue abaixo exemplos de equipamentos que usam fontes chaveadas:
* Carregadores de celular, desktop e notebook
* Aparelhos de ar condicionado
* Inversores solares
* Televisores, monitores, impressoras
* Consoles de videogame
* Equipamentos industriais e médicos
* Equipamentos de telecomunicações
* Equipamentos de instrumentação científica
* Fontes de Lasers e LEDs

Temos aí uma excelente oportunidade para quem deseja trabalhar na manutenção de equipamentos eletrônicos. Como a fonte de alimentação é a primeira placa eletrônica com contato direto com a rede de alimentação, ela também será a primeira a “sentir” todo tipo de oscilação e distúrbios oriundos da tensão fornecida pela concessionária de energia. Com experiência de mais de 30 anos atuando na área de manutenção de equipamentos eletrônicos, já adianto que, com a chegada das fontes chaveadas, acredito que 70% dos reparos em equipamentos que já realizei, as falhas tinham origem nas fontes chaveadas. Por possuir um sistema eficiente de filtragem contra surtos e variações na rede elétrica, ao entrarem em ação, danificam alguns componentes da fonte, protegendo assim demais circuitos do equipamento. Outro fator relevante que danifica a fonte de alimentação é o funcionamento em altas frequências e temperatura. Isso acelera o envelhecimento dos componentes, onde mais uma vez faz o equipamento apresentar defeito.

 

 

Promover aos participantes práticas “Hands-On” com a finalidade de proporcionar conceitos técnicos e bagagem que farão toda a diferença para realizar a manutenção em uma fonte chaveada.

– Entender a função de cada componente eletrônico presente na fonte chaveada;
– Interpretar cada bloco da placa eletrônica com respectiva funcionalidade;
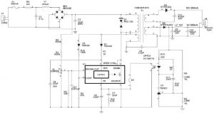
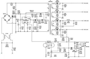
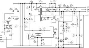
– Analisar o esquema elétrico da fonte chaveada e identificar cada etapa do circuito;
– Analisar e verificar o funcionamento do circuito integrado controlador de PWM
– Realizar testes de componentes com o multímetro e saber interpretar os resultados;
– Realizar medições com o multímetro e avaliar os níveis de tensão;
– Realizar medições de tensão e frequência e análise de formas de onda usando o osciloscópio;
– Realizar a análise de defeitos com sabedoria, segurança e principalmente profissionalismo.

O curso será ministrado pelo Engenheiro Maurício Arruda, profissional com mais de 30 anos de experiência na área e atua diariamente no desenvolvimento de projetos de circuitos eletrônicos, softwares de controle e aquisição de dados, sistemas embarcados, automação, controle de dispositivos e manutenção de equipamentos científicos.
Ministrou aulas/cursos nas Instituições de Ensino: Colégio Politécnico Bento Quirino (10 anos – Coordenador do Curso Técnico em Eletrônica), Escola Senai Roberto Mange (07 anos – Curso Técnico em Eletroeletrônica), Escola Senai Jaguariúna (04 anos – Curso Técnico em Telecomunicações) e na Uptex desde 2004 (20 anos – Sócio e responsável pelas áreas técnica e educacional).
Desde 1988 (36 anos), trabalha no Departamento de Eletrônica Quântica no Instituto de Física da UNICAMP, onde, durante 12 anos, atuou como Técnico em Eletrônica e, nos últimos 24 anos, está na função de Engenheiro Eletrônico. Atualmente, está envolvido no desenvolvimento de instrumentação científica de última geração, envolvendo os grupos de pesquisa do IAG-USP, USP-São Carlos e UNICAMP, juntamente com colaboradores do Observatório Harvard-Smithsonian, Universidade do Colorado (Boulder – EUA) e NIST (National Institute of Standards and Technology). Também tem grande interação com pesquisadores e engenheiros em colaboração de projetos – Empresa HwIT Hardware Innovation Technologies – CPqD e o Acelerador de Partículas – SIRIUS – CNPEM.
Na UNICAMP, já desenvolveu vários trabalhos junto aos grupos de pesquisa: Grupo de Lasers e Aplicações, Centro de Pesquisa em Óptica e Fotônica – CEPOF, Grupo de Fenômenos Ultrarápidos e Comunicações Ópticas e o Grupo Fototérmica e Ressonância Magnética.
Possui Mestrado em  Engenharia Agrícola ministrado pela Faculdade de Engenharia Agrícola da UNICAMP – FEAGRI na área de Agricultura Digital – Sistema Optoeletrônico de Detecção e Quantificação do Teor de Poeira de Sementes Beneficiadas – Projeto de parceria entre a UNICAMP e a Empresa BAYER S/A.
Software registrado no INPI – Instituto Nacional de Propriedade Industrial
Certificado de Registro do Programa de Computador – Título: Real-Time Dust Monitoring
Processo Nº: BR512025001330-2 / Expedido em: 08/04/2025

A quem se destina: Pessoas interessadas em realizar manutenção em equipamentos eletrônicos.

Pré-requisitos: conhecimento de eletrônica analógica. Preferencialmente ter realizado nosso curso de Eletrônica de Bancada.

Metodologia: Aulas práticas com objetivo de preparar o profissional para atuar na área seguindo normas técnicas, de qualidade e segurança.

Recursos didáticos: Bancadas equipadas com Fontes de alimentação, Osciloscópios, transformadores isoladores e diversas placas eletrônicas para realização das atividades práticas.

Carga Horária:  12 horas

Turmas Reduzidas: Máximo 12 alunos.

 

– Apostila em PDF e material diverso (datasheets e esquemas elétricos) disponíveis para download;
– Certificado (obrigatório 75% de frequência);
– Coffee Break.

  • Cada aluno receberá um KIT de estudo conforme material abaixo:
    – Fonte chaveada 12V x 5A;
    – EPI: Óculos de proteção;

  • Fontes Lineares – Conceitos e análise de circuitos;
  • Fontes Chaveadas – Topologias e potências;
  • Fontes Chaveadas versus Fontes Lineares;
  • Componentes eletrônicos presente na fonte chaveada;
  • Simbologia, serigrafia e análise visual das placas (trilhas);
  • Uso de EPIs e cuidados para realizar os trabalhos com segurança;
  • Importância do uso de Transformador isolador e Lâmpada Série;
  • Entrada de alimentação e aterramento;
  • Medição de tensão alternada;
  • Referências para medições de tensões contínua;
  • Identificando o bloco do circuito primário;
  • Circuito de filtro e proteção – fusível, NTC, capacitores, indutores e varistores;
  • Picos de tensão e corrente elétrica;
  • Classificação dos Capacitores de supressão do tipo X1, X2, Y1 e Y2;
  • Componentes supressores de interferência eletromagnética;
  • Componentes supressores de transientes;
  • Ponte retificadora com diodos e com circuito integrado;
  • Testes e análise de defeitos desta etapa de retificação e filtragem;
  • Tensão de pico e capacitor de filtragem;
  • Tensão alta de primário e tensão de ripple;
  • Medição com Multímetro e Osciloscópio das tensões e frequência de operação;
  • Transformador Chopper – Fonte Primária e Fonte Secundária;
  • Etapa de proteção  – Circuito Snubber (amortecedor);
  • Circuito de chaveamento – Transistores MOSFETs;
  • Circuito de feedback – Ópto-acoplador;
  • Circuito Integrado Controlador de PWM (Pulse Width Modulation);
  • Análise de circuito/medições com osciloscópio dos pulsos PWM;
  • Identificando o bloco do circuito secundário;
  • Isolação galvânica e isolamento óptico;
  • Retificação – Diodos schottky;
  • Filtragem com capacitores e bobinas;
  • Circuito integrado regulador de tensão ajustável;
  • Estudo e interpretação das características dos componentes – Datasheet;
  • Análise de esquemas elétricos de diversas fontes chaveadas;
  • Testes de componentes usando Fonte de Alimentação, Multímetro e o LCR Meter;
  • Análise de defeitos possíveis, dicas e testes/medições para a realização do reparo;
  • Medições em fontes chaveadas em perfeito estado, usando o Osciloscópio e o Multímetro;
  • Medições em fontes chaveadas danificadas – identificação dos componentes danificados;
  • Fontes chaveadas “genéricas” versus fontes chaveadas industriais;
  • Fontes chaveadas sem/com PFC correção de fator de potência (Power Factor Correction);
  • Pegada crítica: dicas de avaliação de uma fonte chaveada:
    – estabilidade, circuitos de filtro, circuitos de proteção, correção de fator de potência e eficiência energética.

 

Nosso grande diferencial é oferecer um Laboratório equipado com diversos equipamentos e dispositivos eletroeletrônicos. Turmas reduzidas é a nossa estratégia para ministrar uma aula de qualidade e assim conseguir  preparar o aluno para o Mercado de Trabalho.

Valores e Formas de Pagamento:

R$ 550,00 – parcelado

à vista: R$ 495,00

Parcelamento:
4x sem juros no cartão – R$ 137,50/mês

Calendário: 2026

Março Matrículas Abertas – Reserve sua vaga!

Turma I
(Noite)

16 a 25/03 – Segundas e Quartas (4 dias) – 19:00h às 22:00h

Turma II
(Manhã)


14 a 28/03 – Sábados (3 dias) – 08:30h às 12:30h

Abril
 

Turma I
(Noite)

06 a 15/04 – Segundas e Quartas (4 dias) – 19:00h às 22:00h

Turma II
(Manhã)

11 a 25/04 – Sábados (3 dia) – 08:30h às 12:30h

Maio

Turma I
(Noite)
11 a 20/05 – Segundas e Quartas (4 dias) – 19:00h às 22:00h

Turma II
(Manhã)

16 a 30/05 – Sábados (3 dia) – 08:30h às 12:30h

Junho

Turma I
(Noite)
15 a 24/06 – Segundas e Quartas (4 dias) – 19:00h às 22:00h

Turma II
(Manhã)

13 a 27/06 – Sábados (3 dia) – 08:30h às 12:30h